

@tweb est une application web permettant d'annoter et de structurer des sources de données hétérogènes issues de la littérature scientifique ou de données produites dans l’unité à l’aide d’ontologies.

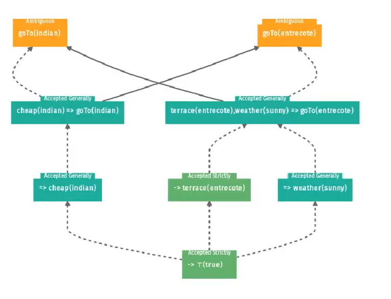
DAMN est une plate-forme de raisonnement défaisable disponible sur le Web. Elle permet l'utilisation de différentes sémantiques de raisonnement défaisable (blocage / propagation d'ambiguïtés, avec ou sans "team defeat") afin de raisonner sur les connaissances potentiellement incohérentes de différents agents.

MyChoice est une application Web, conçue pour analyser, comparer et évaluer l'acceptabilité de différentes alternatives - ie. technologies, procédés alimentaires, variantes d'un produit, etc., sur la base d'arguments explicatifs provenant de diverses sources et parties prenantes, concernant différents critères et objectifs.

Logiciel d'aide à la décision, développé dans le cadre du projet Docamex, dont l'objectif est de capitaliser à l’échelle d’une filière, l’expérience des fromagers et les connaissances scientifiques.

PO2 Manager est une application qui permet de structurer les données en utilisant l'ontologie PO2 (Process and Observation Ontology). L'application est portée par l'unité MIA du département Mathnum, mais les ingénieurs de l'équipe contribuent à son développement.

Applications web développées dans le cadre du FUI Meatylab, permettant de récupérer la valeur nutritionelle d'un aliment ainsi que ses facettes "LanguaL" associées.

Efactor est une application web permettant de comparer plusieurs voies de traitement de la biomasse en calculant un indicateur sur la base de publications extraites et structurées grâce au logiciel @web.
Contact : Patrice Buche - buche@supagro.fr